Instance Verification Kit (IVK)
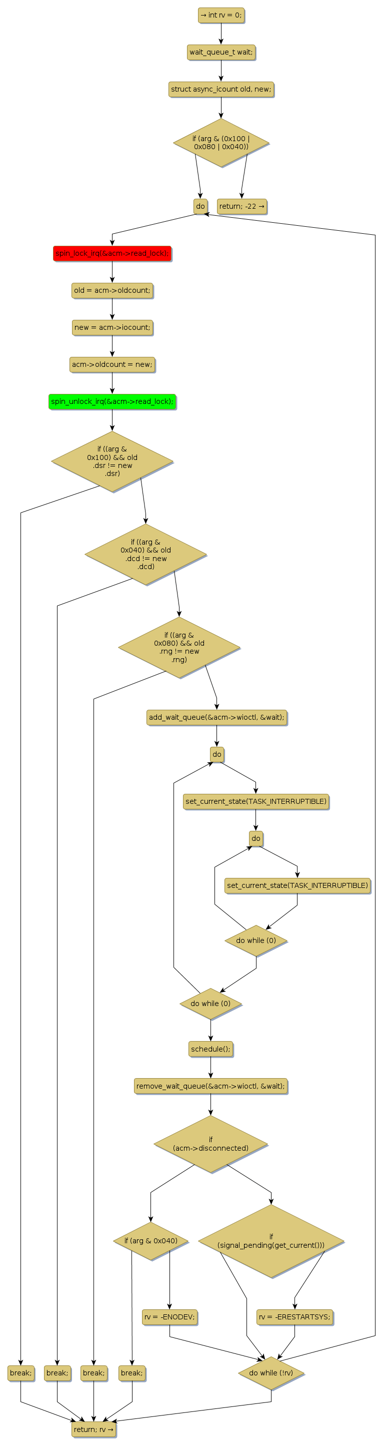
spin lock @ [20812+31+/linux-3.19-rc1/drivers/usb/class/cdc-acm.c]
Instance Signature: read_lock
|
The Matching Pair Graph:
|
|
Function Name
|
Control Flow Graph (CFG)
|
Events Flow Graph (EFG)
|
Source Correspondence
|
|
wait_serial_change
|
|
|
[20602+18+/linux-3.19-rc1/drivers/usb/class/cdc-acm.c]
|